树摇动另一棵树
一朵云推动另一朵云
一个灵魂唤醒另一个灵魂
这是教育的魅力
等一树花开
赏一方云景
见一个灵魂的闪光
这是教师的魅力
线上开课一个多月来
我们展示了“主播”老师们的日记
看到了他们用心备课的背后故事
看到了他们动情上课的课堂实录
他们备课的身影、上课的风采
也让学生们动心、动情
AC米兰中文官方网站刘海春老师的课堂
就受到了很多学生的欢迎
小编收到了来自
他学生的一封信
本期老师,您早
就带您一起来品读
致敬认真的您
刘老师:
您好!
这是您教我们的第二个学期,虽然由于疫情的原因我们无法如约见面,但我觉得线上课程反而拉近了我们之间的距离。知道您担心我们在家的学习效果,作为团支书的我,很想搭建起您和我们班级同学们的桥梁。
您知道吗?上个学期,我们就喜欢课下讨论您,说您是一个特别用心的老师。因为上学期只经过了几节课的时间,您就记住了我们每个人的名字,这真的令我们班的小伙伴们很感动。还记得当时,每到课间休息,您就会拿着名单,根据上面的名字与图片寻找相应的同学,时不时还会说笑到“呀,减肥成功啦!”“你这发型是谁给设计的呀?”“咱们班上有三位姓胡的同学呢!”……在这欢乐声中我们的学习也变得更有趣了。
您知道吗?经过这段时间的线上课程,我们网下又喜欢讨论您,说您更用心、走心还会变魔法了呢。在收到“停课不停学”的通知后,您迅速响应,选择上课平台,您是用心的。在开课的前一周就开始带领我们测试各个平台的上课效果,您试讲、试录视频,最后选择了一个最适合(效果最好、我们使用最舒服)的平台。


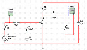
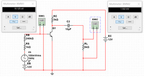
备起课来,您还是那么用心。课前就为我们准备了30余个优秀视频、10余个PPT,而且保持持续更新中。线上的课程也像线下课堂一样生动:对我们的提问随时做出回应,与同学的互动也十分频繁,每节课会有超过半数的同学被提问;课后您也不着急关闭通话,总是等待着回答我们的疑问。两次翻转课堂使我们对知识掌握的更牢固了,在您的督促下,我们利用前几周的空闲时间自学电路仿真软件Multisim,一个个真实的仿真结果让我们见到了电子技术理论学习之上的世界。您选择有成果与心得的同学与我们分享,加深了我们对知识的学习探索。


您的线上课比平时有了魔法,总是趣味横生。您会把电路设计与疫情阻击战联系到一起;您会在讲差动放大电路抑制零漂时突然问我们想到了哪个成语,在我们一头雾水时兴奋地说出:“以毒攻毒!”;您还十分热衷与我们见面,多次提出让大家打开摄像头,我想您一定想象不到我们在家里匆匆换下家居服的慌乱。


您知道吗?我们知道您担心我们在家学习效率不高。今天,我们要大声告诉您:您给我们讲的《电子技术A》这门课,真的不存在在家学习效果不如在学校的情况。我们还纷纷晒起了自己在家认真记录的笔记呢,不信,您看看呢?


刘老师,感谢您,在千万组师生中与我们相遇,大学课堂兜兜转转,您是那位让往届学长学姐好评、让我们珍惜的好老师。谢谢您!



